Industry news

产业新闻

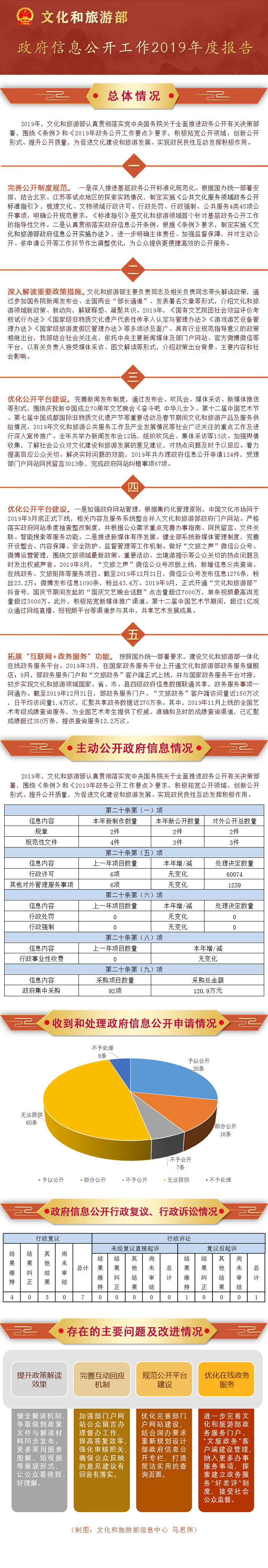
图解文化和旅游部政府信息公开工作2019年度报告

来源:文化和旅游部政府门户网站发布时间:2020-01-31

编者按:2019年,文化和旅游部认真贯彻落实党中央国务院关于全面推进政务公开有关决策部署,围绕《条例》和《2019年政务公开工作要点》要求,积极拓宽公开领域、创新公开 形式、提升公开质量,为促进文化建设和旅游发展、实现政民良性互动发挥积极作用。

您到访想了解的是: 数字科创| 大健康文旅| 城市综合体| 体育

版权所有:广西威壮集团 © 2024 WEIZHUANG GROUP 备案号:桂ICP备2023007757号-4网页设计博信网络